高精度・高圧測定に最適な「ヘリウムリークテストシステム」 真空チャンバ法と大気圧チャンバ法の2種類の計測方式 / ガスリーク
専用機として製作するヘリウム検査装置を、自由度の高い標準システムとしてご提供することで、価格を抑えています。 計測方式は真空チャンバ法と大気圧チャンバ法の2種類からお選び頂けます。 本体ユニットの標準化により、フルオーダー製品よりも仕様の選択が簡単です。 ヘリウムガスの消費量を抑制し、制御するガス回収ユニットをご提案しています。またガス回収ユニットに希釈したヘリウムガスでの検査を可能とするブレンダや高圧測定用の増圧ユニットを組合わせることも可能です。 ヘリウムリークテストシステムにエアリークテストを組合わせることで、ヘリウムディテクタに負担がかかりライン停止の原因のひとつとなる大漏れ確認工程の精度を大きく上げることもできます。 【特長】 ■様々なワーク、スペックに対応 ■ワーク形状のチャンバにより高精度・高速測定 ■希釈ヘリウムガスも対応可 ■ヘリウムガス回収増圧ユニットあり(オプション) ※詳しくはPDF資料をご覧いただくか、お気軽にお問い合わせ下さい。
この製品へのお問い合わせ
基本情報
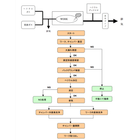
【測定方式】 <真空チャンバ法(真空チャンバー法)> ■ワーク内、チャンバ内真空引き(ワーク大漏れ確認) ■チャンバ内バックグランド確認 ■ワーク内ヘリウムガス加圧 ■検出(真空状態) <大気圧チャンバ法(大気圧チャンバー法)> ■ワーク内真空引き(ワーク大漏れ確認) ■ワーク内ヘリウムガス加圧 ■チャンバ内ヘリウムガス堆積 ■検出(チャンバ内吸引) ※詳しくはPDF資料をご覧いただくか、お気軽にお問い合わせ下さい。
価格帯
納期
用途/実績例
※詳しくはPDF資料をご覧いただくか、お気軽にお問い合わせ下さい。
詳細情報
-

ヘリウムリークテストの原理
-

ヘリウムリークテストの測定方式
カタログ(1)
カタログをまとめてダウンロードこの製品に関するニュース(2)
企業情報
【 各種漏れ試験に対応:エアリークテスト / ガスリークテスト(水素ガス ・ ヘリウムガス) 】 気密性・密封性を検査するための漏れ試験機器を開発・製造・販売しています 検査対象ごとに適切なテスター・装置をご提案いたします 【 対象業界と検査対象例 】 ・自動車業界:エンジン、FC部品、バルブ・配管、各種部品 ・電子部品業界:スマートフォン、キーレススイッチ、各種小型センサ ・医薬品 / 食品 / 化粧品業界:ボトル容器、シリンジ、バイアル、点眼剤容器、ピロー包装、PTP包装 業界別に最適なリークテスターをご提案いたします 【 ISO認証 】JIS Q 9001:2015(ISO 9001:2015) 本社住所:東京都練馬区貫井三丁目16番5号(〒176-0021) 電話番号:03-3577-1111(代表)










